Electron Valves and Valve Amplifiers
home
One of my hobby's is building and repairing electron valve equipment, like audio amplifiers. Please find a short description of a project beneath.
At the next pages you'll find some tables, at which the relation between the stamped-on type-numbers and the etched production codes are expressed. The meaning of these production codes can be usefull, because the heat-resistant (white) paint used for the type-numbers can be wiped off quite easily, and you'll be left with an unusable specimen of some era. The production codes are etched into the glass and cannot be spoiled.
Electron Tube Amplifiers
Speaking generally, building a valve audio amplifier can save you lot's of money, especially when using the junkbox. One problem is the need for the output-transformer, which can cost you a lot of money but an investment on this point is a good investment.
Looking at the electrical circuits used in commercial so called "high-end" amplifiers (prices in the Netherlands starting at UsD 1000,= and up), and a quick comparison with my own circuits, leads to the conclusion that your purchase in that fancy high-end store is almost a sole investment in something between your ears, but not into something which is structurally better than what you can build yourself. Okay, the shiny polished stainless steel gives some relief, but it doesn't sound better!
Another advantage using electron valves (in my opinion) is that you can build quite neatly without the use of a printed circuit board. With audio, the frequencies are so low, most of the impedances are of no influence at all. So, this could lead your way to the walhalla of endless experiments with new and hopefully better circuits. And when doing something wrong, the valve will blush and eventually colour with a firm red inside, which gives you enough time to shut-off your experiment and try again. Try this with a transistor or mosfet: the local electronics store will present you their bonus-card.
So, my motivation for using these "old-fashioned" electron valves has a clear practical background, though even to my own asthonishment the sound of a moderate valve amplifier can be very good.
I already mentioned the junkbox: I'm using old E-range or even P-range tubes from old radio- and television set's from the 60's and 70's. I did some thourough experiments with the use of some special "high-end" valves, gold-plated and so on. In contrary to all the stories at the shop: you couldn't hear a difference! In my opinion it's useless to buy so-called high-quality tubes, it can give you a better feeling between your ears of course your neighbours will like them gold plated ... What is important when using old valves is the electrical matching e.q. with a push-pull type amplifier.
So, invest your (limited?) money in (mind the order!):
- a good or excellent loud-speaker system
- (in case of a valve-operated amplifier) a good or excellent output transformer
- a good, strong and stable power-supply for your amplifier (valves are very sensitive for voltage-variations!)
- a good CD-player or record-player
- forget about the rest...
Some specifications:
- Frequency range: between 25 Hz and 20 kHz (marge 1dB).
- Though not very important: channel separation approx. 40 dB
- Harmonic distortion: about 0,5 - 1% (Harmonic distortion is ... harmonic of course and will only affect the "timbre". You can only hear it when you are trained to do so. Hearing is not the same as having a problem!
- Non-harmonic distortion: could not be measured (less than 0,005%). Not-harmonic-distortion -even in small amounts- can ruin your whole day! This -simple- amplifier can compete with highly complicated and expensive transistor-based amplifiers!
- Very stable circuit. No special components needed.
- Class A (anode current 45 mA per valve).
- Output power: approx. 7 watts per channel (more than sufficient for your not too insensitive speakers. If you'd like to have more power: double the EL84-valves. The proper (equal) adjustment of the anode-currents becomes more critical, and the impedance generated by the output-transformer should be divided by two, of course.
- A high local feedback, minimal overall feedback.
- No electrolytical condensators used for the DC-bias, which is good for the linearity. This DC-adjustment is done by an extra negative-grid voltage, to adjusted with a adjustable resistor.
- Power supply for the pre-amplifier with an excellent stabilization and a proper de-coupling: lower distortion and excellent stability.
- Power supply for the (class A) push-pull power stage is less critical, though some extra power will help to increase the performance. I think i'll have to experiment with higher anode voltages. Okay, there are better solutions for your power-stage, but they're absolutely useless without a huge power-supply...
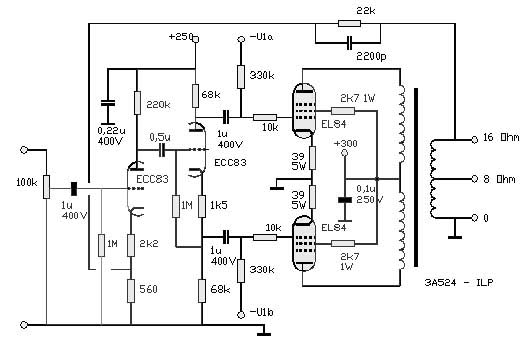
The electrical circuit:

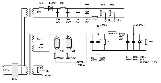
The power supply:

The amblifier is mounted in an old 19" case, on which I've mounted a stainless stell top cover. This top cover hinges, enabling inspection and e.g. calibration of the bias current with the set in operation and without any remounting needed. Bias current can measured by means of an old (cassette-recorder) VU-meter and a four way switch.
The powersupply circuitry could be kept relatively simple, as the class A setting induces a constant (non-variable) current from the power supply: I felt for this reason stabilization wasn't extremely neccesary; I was able to deploy a lot of old radio and TV set parts.
The ECC83 does need a 'sturdy', optimally stabilized supply - I've accomplished this with a chain of zener diodes to cope with both both voltage and dissipation. The gate's of the EL84 are being put on negative by means of a separate DC-supply and 4 variable resistors. I believe this method has a lot of advantages compared to (old school?) resistors in the cathode circuitry, decoupled with (non-linear!) elco's.

Are you a fan? There is actually a lot available on the internet, googling for something like "DIY electron tube amplifier" will provide you with more than you ever can build! The following site was brought to my attention quite recently: http://hiend-audio.com.
Your reactions are welcome at pe1mxi at amsat dot org (change "at" into "@" and "dot" into ".").
Back to homepage
last updated 3 mei 2003